• 搜本站
  • 搜全网
热门查询:车型排放标准查询4-131106153059进京车辆环保审核4-131106153059
访问我的专属空间 智能问答网站无障碍

北京市生态环境局

Beijing Municipal Ecology and Environment Bureau

(试运行)
我在听,请说话(10s)
抱歉,没听清,请再说一遍吧
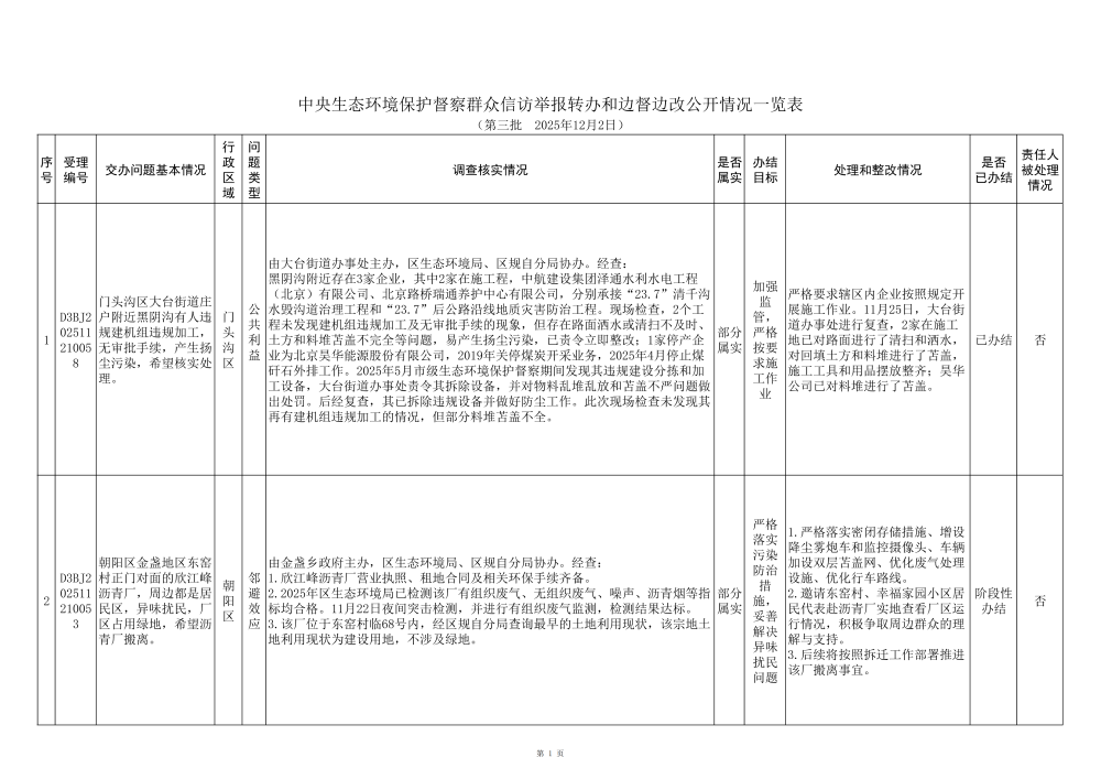
中央生态环境保护督察群众信访举报转办和边督边改公开情况(第三批)
来源:首都之窗 时间:2025年12月02日 字体:【

  2025年11月22日,中央第一生态环境保护督察组向北京市交办第三批群众信访举报件32件,现按要求向社会公开该批次《中央生态环境保护督察群众信访举报转办和边督边改公开情况一览表》(见下表)。

1

2

3

4

5

6

7

8

9

10

11

12

13

14

15

16

17

分享到:

  • 北京生态环境微博

  • 北京生态环境微信

  • 环境监测

  • 京环之声

京环之声

主办:北京市生态环境局

承办:北京市生态环境局综合事务中心

地址:北京市通州区留庄路3号院2号楼

邮编:101117

政府网站识别码:110​0000​122

京ICP备19030867号

京公网安备11040102700081号